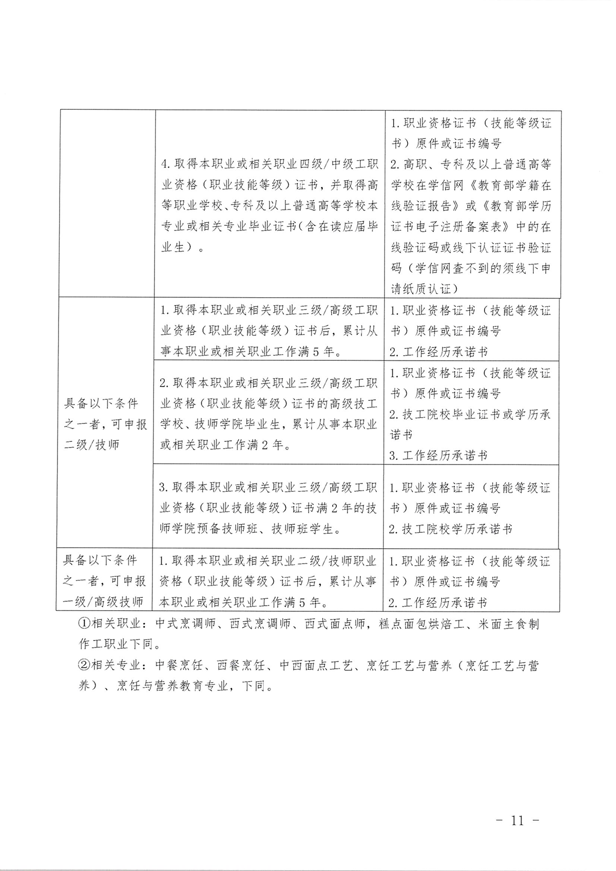
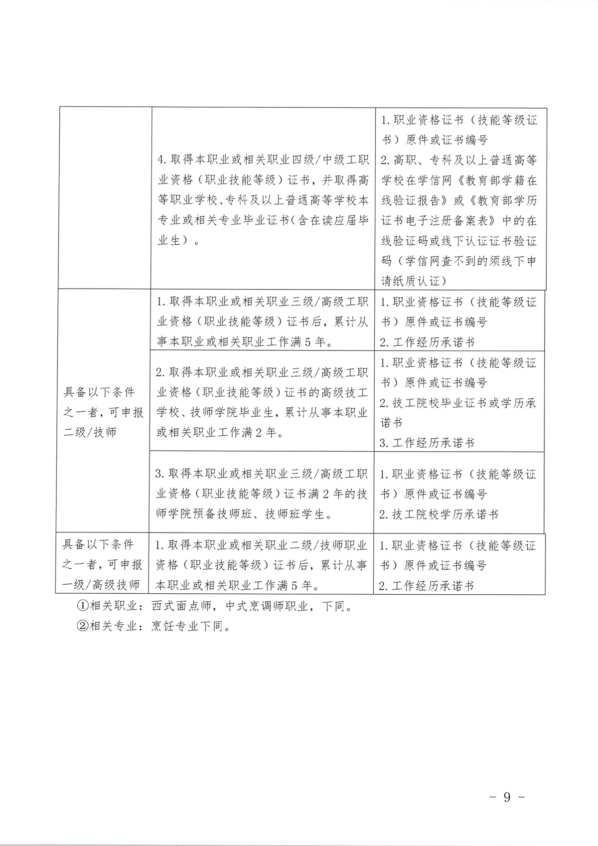
主页 > 协会动态 >

北京市餐饮行业协会关于开展
2026年北京市社会化职业技能等级认定
有关工作的通知

时间: 2026-01-14 09:30 来源: 北京市餐饮协会 作者:admin

(责任编辑:admin)
    顶一下
    (0)
    100%
    踩一下
    (0)
    0%
    ------分隔线----------------------------

    Copyright © 2023 北京市餐饮行业协会 版权所有 www.bjscyxh.com all Rights Reserved 京ICP备 16007338 号
    联系地址:北京市海淀区小马厂6号华天大厦2410室 邮政编码:100038 联系电话:18600604569 合作邮箱:bjys3634@sina.com